Implants require regular care and attention and are more difficult to clean than natural teeth. I stress the need for the highest level of oral hygiene around implants and recommend the use of an electric tooth brush, floss and Tepee brushes together with Corsodyl gel. The Sonicare Airfloss cleans implant restorations very effectively and Corsodyl Daily mouth rinse can be placed in the reservoir. Promote the success and longevity of dental implants with a healthy diet, by not smoking and by maintaining good oral hygiene.
After completion of implant therapy attend for a check up (every 6 months) and hygiene therapy regularly (every 3 months).
Jonathan Rees
Plaque at the gingival margin
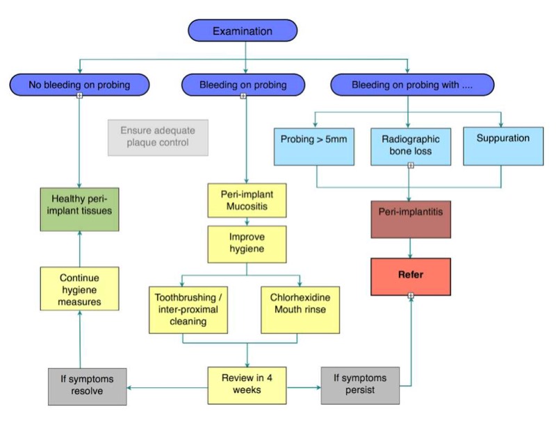
Plaque demonstrates the patient needs to improve their oral hygiene. It is often appropriate to use a rubber polishing cup and paste to clean effectively at the gingival margin. Removal of plaque prevents the initiation of inflammation in the peri-implant mucosa i.e. peri-implant mucositis, which can progress and lead to loss of bone around the implant i.e. peri-implantitis.
Bleeding on probing
Peri-implant mucositis is comparable to gingivitis. The peri-implant mucosa is red and swollen and bleeds on gentle probing. Provided the probing depths are not too deep the condition is reversible following improvement in oral hygiene, mechanical debridement and use of antiseptics, such as Chlorhexidine gel or mouthwash.
Pus on probing
Peri-implantitis is comparable to periodontitis. The peri-implant mucosa is red, swollen and bleeds on probing; in addition the peri-implant probing depths increase and suppuration may be evident. It's best to refer the patient back to Jonathan Rees.
Probe around the implant(s) using a plastic or metal periodontal probe, this will not damage the tissues.
Jonathan Rees

